應用領域
航太馬達
航空航天中的马达和仪表应用
直流馬達是如何工作的
有刷直流馬達和無刷直流馬達有什麼區別
機器人馬達
馬達和儀器在機器人中的應用
伺服馬達的工作原理
伺服马达和步进马达的区别
無人機馬達
BLDC 馬達的工作原理
馬達和儀表在無人機中的應用
產品介紹
執行器
定位器
旋轉變壓器
直流馬達
無刷馬達
伺服馬達
技術能力
檢驗設備
設備詳情
最新消息
新聞
刊物
顧客
關於我們
六俊國際
關於六俊
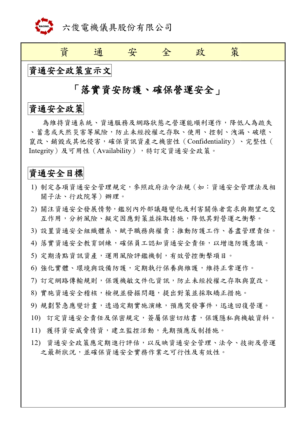
ISMS Policy資安政策
投資人關係
財務資訊
月營業報告
季度財務報告書
年度財務報告書
股東專區
股東會
股利資訊
主要股東名單
重大資訊
股價資訊
投資人關係活動
臺灣證券交易所公開資訊觀測站
公開說明書
公司治理
公司治理概述
組織與職掌
董事會
功能性委員會
內部稽核
重要規章
公司治理運作情形
風險管理
企業永續
人力資源
聯絡我們
EN
繁中
簡中
繁中
EN
繁中
簡中
×
產品搜尋
送出
執行器
定位器
旋轉變壓器
直流馬達
無刷馬達
伺服馬達
關於六俊
首頁
關於六俊
ISMS Policy資安政策
ISMS Policy資安政策